新闻资讯
这一些用户能在线查询号码标记!实用又方便!
[PConline资讯]11月21日消息 许多国产手机都自带“号码标记”功能,在接到陌生来电后会显示出对方是否为广告、快递、商家或者骚扰电话。这就是许多国内手机,通过接入第三方号码认证平台来获得的共享数据。

打开腾讯新闻,查看更多图片 >
但是部分新开通号码的用户以及商家,号码来自于回收的号段,也会被其他人标记成诸如“广告营销”、“快递外卖”等。有这类烦恼的用户,现在可以通过网站,在线申请清除标记信息。
近日获悉,用户打开码号服务推进组(opene164.org.cn)这个网站,就可以在线查询自己的号码是否被标记,也可以提交信息,在线申请清除。此前仅有中国联通部分号段用户支持,截止到目前,该网站扩大了服务范围,支持的用户有:
1、中国联通手机用户(暂不支持携号转网用户)
2、中国联通400用户(包括4000、4006开头号码)
3、江苏联通固定电话用户
4、山东移动手机用户和固定电话用户(暂不支持携号转网用户)
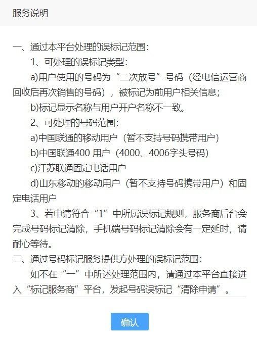
具体服务规则详见官网说明:

进入网站后,点击“号码标记查询”即可。也可关注官方微信号“码号服务平台”查询。

如果号码被标记。将会显示如下信息,用户可点击红色按钮申请标记清除。
- 头条资讯
- 号码
-
深圳移动FTTR套餐有哪些优势和弊端2025-02-26关键词: 深圳移动FTTR套餐 阅读(1201)
-
深圳联通FTTR套餐有哪些优势和弊端2025-02-26关键词: 深圳联通FTTR套餐 阅读(1107)
-
深圳电信FTTR套餐有哪些优势和弊端2025-02-26关键词: 深圳电信FTTR套餐 阅读(865)
-
北京电信FTTR宽带2025-02-13关键词: 阅读(564)
-
情人节送什么礼物好,来个手机靓号给Ta个惊喜2025-02-13关键词: 阅读(1809)
-
电信优享版49元套餐资费详情2025-02-13关键词: 电信新星卡 电信19元流量卡套餐 阅读(1921)
-
联通卡19元无限流量卡,真的有吗?2024-11-14关键词: 联通卡19元无限流量卡 阅读(9697)
-
如何查询手机号归属地-(在线查询)2024-11-08关键词: 阅读(3544)
-
2024北京电信宽带套餐价格表 北京电信宽带套餐价格表2024年2024-11-08关键词: 北京电信宽带 电信宽带办理电话 电信宽带套餐2024 阅读(12519)
-
哪个网站可以查手机运营商名称以及归属地2024-11-08关键词: 阅读(2304)
