新闻资讯
中国联通确认这些手机号码段不能携号转网,有你吗?
11月移动联通电信三大运营商的携号转网业务正式上线,现在已经进入11月下旬,很多地方都已经可以办理携号转网业务了,不知道大家有没有去办理携号转网业务,有办理的都是从哪个运营商中转出转入到哪个运营商。

说起来虽然现在携号转网业务已经正式上线,不过大家想要顺利的办理携号转网还真是不容易,移动联通电信三大运营商都设置很多不同的理由来挽留用户,所以一般人看到有三四个,甚至七八个理由不能携号转网的时候一般都会放弃办理了。
除此之外中国联通正式确认这些号码段的用户不能办理携号转网,据中国联通发布的中国联通携号转网服务细则显示以下这些号码段现在还不能办理携号转网业务,所以使用这些号码的用户还是乖乖地呆在原来的运营商中吧,我们来看看都有哪些

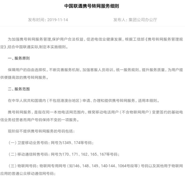
现阶段不提供携号转网服务的号码包括:
卫星移动业务号码:网号为1349、174等号码;移动通信转售号码:网号为170、171、162、165、167等号码(一般是虚拟运营商的号码段);物联网专用网号(如146、148、149、140-144、1064号段等)号码以及其他用于物联网应用的普通公众移动通信网号码;

这些号码段一般我们会用到的是虚拟运营商的号码段,以及一些物联网的号码段,你有这些号码段的手机号码吗?
- 头条资讯
- 这些手机号码段不能携号转网
-
深圳移动FTTR套餐有哪些优势和弊端2025-02-26关键词: 深圳移动FTTR套餐 阅读(1201)
-
深圳联通FTTR套餐有哪些优势和弊端2025-02-26关键词: 深圳联通FTTR套餐 阅读(1107)
-
深圳电信FTTR套餐有哪些优势和弊端2025-02-26关键词: 深圳电信FTTR套餐 阅读(864)
-
北京电信FTTR宽带2025-02-13关键词: 阅读(564)
-
情人节送什么礼物好,来个手机靓号给Ta个惊喜2025-02-13关键词: 阅读(1809)
-
电信优享版49元套餐资费详情2025-02-13关键词: 电信新星卡 电信19元流量卡套餐 阅读(1921)
-
联通卡19元无限流量卡,真的有吗?2024-11-14关键词: 联通卡19元无限流量卡 阅读(9697)
-
如何查询手机号归属地-(在线查询)2024-11-08关键词: 阅读(3544)
-
2024北京电信宽带套餐价格表 北京电信宽带套餐价格表2024年2024-11-08关键词: 北京电信宽带 电信宽带办理电话 电信宽带套餐2024 阅读(12519)
-
哪个网站可以查手机运营商名称以及归属地2024-11-08关键词: 阅读(2304)
