新闻资讯
移动万能副卡套餐资费介绍
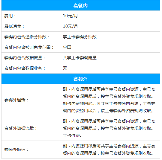
移动万能副卡套餐,适合中国移动38元及以上套餐的用户。业务资费: 10元/月
业务特点:主卡付费、流量共享、万能适配

资费说明
1.万能副卡月功能费10元/张。
2.万能副卡共享主号套餐内语音、流量。优先使用副卡内资源,副卡内资源用尽后可共享主号套餐内资源,主号套餐内的资源用尽后,按主号套餐外资费规则收取。国内短信0.1元/条,彩信0.5元/条。
3.主副卡合户使用;开通万能副卡后,主号禁止主动销户;主号欠费销户时,副卡一同销户。万能副卡不允许办理主体产品变更、过户、改资料等业务。
4.套餐中的“国内”不含港、澳、台地区。手机上网流量只适用于4G、3G、2G,不含WLAN(Wi-Fi)上网。
5.该资费有效期自入网之日起12个月,到期时山东移动可调整相关资费内容,如无调整自动延续12个月。
6.以上为标准资费,具体资费和营销活动详询当地移动营业厅或拨打10086。
办理方式
详询当地营业厅或10086热线。
- 头条资讯
- 移动万能副卡套餐资费
-
深圳移动FTTR套餐有哪些优势和弊端2025-02-26关键词: 深圳移动FTTR套餐 阅读(1202)
-
深圳联通FTTR套餐有哪些优势和弊端2025-02-26关键词: 深圳联通FTTR套餐 阅读(1108)
-
深圳电信FTTR套餐有哪些优势和弊端2025-02-26关键词: 深圳电信FTTR套餐 阅读(865)
-
北京电信FTTR宽带2025-02-13关键词: 阅读(564)
-
情人节送什么礼物好,来个手机靓号给Ta个惊喜2025-02-13关键词: 阅读(1811)
-
电信优享版49元套餐资费详情2025-02-13关键词: 电信新星卡 电信19元流量卡套餐 阅读(1921)
-
联通卡19元无限流量卡,真的有吗?2024-11-14关键词: 联通卡19元无限流量卡 阅读(9697)
-
如何查询手机号归属地-(在线查询)2024-11-08关键词: 阅读(3544)
-
2024北京电信宽带套餐价格表 北京电信宽带套餐价格表2024年2024-11-08关键词: 北京电信宽带 电信宽带办理电话 电信宽带套餐2024 阅读(12519)
-
哪个网站可以查手机运营商名称以及归属地2024-11-08关键词: 阅读(2304)
