新闻资讯
移动宽带套餐资费一览表2024,移动宽带一年多少钱
如果办理移动的宽带要多少钱呢?让我们来看看移动宽带套餐资费一览表2024年版吧,让自己对该装什么套餐有个了解。
这里参考部分地区的中国移动宽带套餐价格对比,我们具体还要咨询本地。
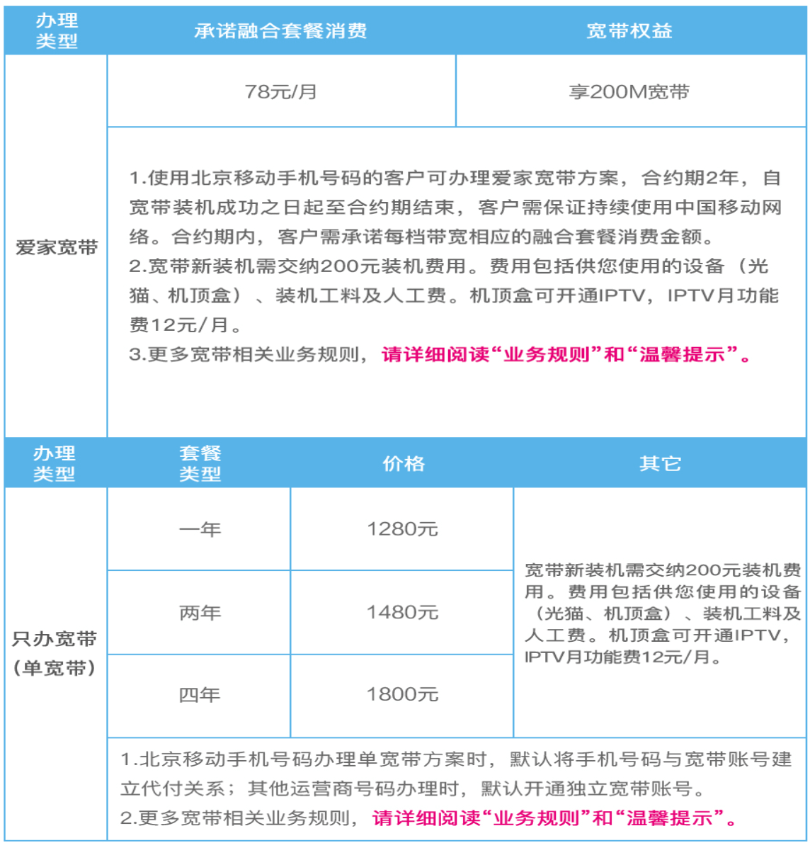
1、移动光宽带100M

2、移动光宽带200M

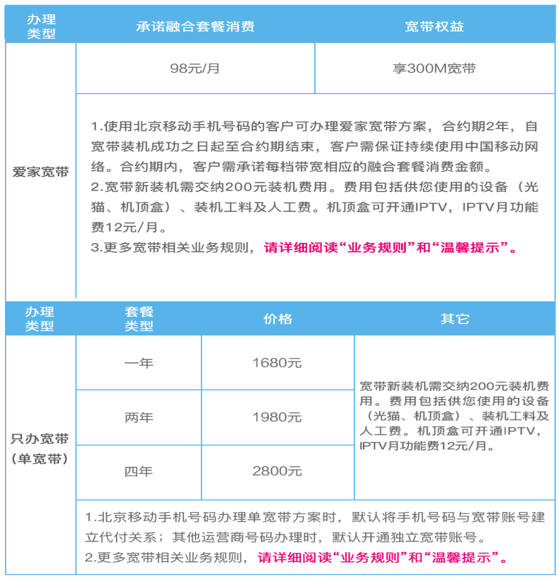
3、移动光宽带300M

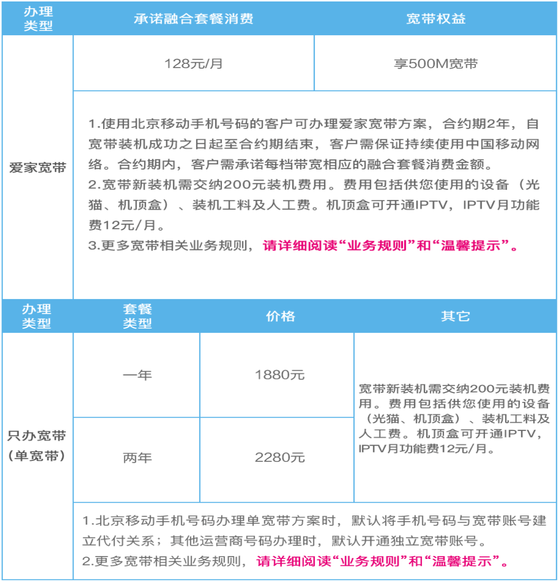
4、移动光宽带500M

5、移动光宽带1000M

移动宽带套餐资费一览表2022
移动宽带是目前办理用户最多的宽带运营商,但是每年的移动宽带套餐价格都会发发生变化,并且各个地方都有各自的的移动宽带套餐价格,而每种卡的移动宽带套餐也都是不尽相同的,收费标准都有高低之分。
那么以下就拿校园卡办理的版本来举例给大家例举一下移动宽带套餐资费一览表。
1、39元宽带套餐:宽带300M+300分钟+50G国内流量。
2、49元宽带套餐:宽带300M+300分钟+65G国内流量。
3、79元宽带套餐:宽带300M+500分钟+80G国内流量。
4、99元宽带套餐:宽带500M+800分钟+90G国内流量。
5、129元宽带套餐:宽带800M+1000分钟+100G国内流量。
6、159元宽带套餐:宽带1000M+1200分钟+120G国内流量。
7、199元及以上价格宽带套餐:宽带1000M+1500分钟+150G国内流量。
以上就是移动宽带套餐资费一览表2024年版的相关解答了,选择合适的宽带套餐有利于自己生活开支的节省和规划,并不是越贵的就越好,是越合适的才越好。
2024年移动宽带套餐价格表
每个地区的移动宽带套餐价格是不相同的,下面列举几个地区的移动宽带套餐价格供大家参考:
1、郑州移动宽带价格
50M宽带一年的资费为600元,每月资费为50元,在手机月最低消费8元的基础上,宽带的年资费从600元降低至480元;就100兆移动光宽带来说,原先的资费为1200元/年,100元/月,如果用户使用移动最低的8元4G套餐时,则宽带的年资费从1200元降低至960元。就300M宽带来说,原先的资费为1800元/年,手机月最低消费8元后,年资费降低至1620元。
2、西安移动宽带
【西安移动58元套餐】:100M光纤宽带+机顶盒10元/月+智能遥控器3元/月+手机卡套餐(200分钟通话,全国流量5GB)
【西安移动68元套餐】:100M光纤宽带+机顶盒0元/月+智能遥控器3元/月+手机卡套餐(200分钟通话,全国流量12GB)
【西安移动98元套餐】:200M光纤宽带+机顶盒0元/月+智能遥控器3元/月+手机卡套餐(300分钟通话,全国流量20GB)
【西安移动128元套餐】:300M光纤宽带+机顶盒0元/月+智能遥控器3元/月+手机卡套餐(500分钟通话,全国流量30GB)
【西安移动158元套餐】:300M光纤宽带+机顶盒0元/月+智能遥控器3元/月+手机卡套餐(700分钟通话,全国流量40GB)
【西安移动198元套餐】:300M光纤宽带+机顶盒0元/月+智能遥控器3元/月+手机卡套餐(1000分钟通话,全国流量60GB)
【西安移动238元套餐】:500M光纤宽带+机顶盒0元/月+智能遥控器3元/月+手机卡套餐(1000分钟通话,全国流量80GB)
3、杭州移动宽带价格
一、 手机号融合家庭宽带套餐(需要本地移动号码绑定)
100M前半年1元/月,第7个月10元/月,第二年25元/月,手机号需保底58元/月;
200M前半年20元/月,第7个月开始40元/月,手机号需保底38元/月;
二、纯宽带家庭套餐(不需要移动号码)
100M一年360元、二年720元;
200M一年500元、二年1000元。
三、酒店宿舍公寓统谈套餐
50M480元/二年/间
10个房间起谈,送机顶盒IPTV。
四、杭州移动企业专线宽带套餐(固定IP上下行对等)
20M一年1800元二年3200元;
50M一年2500元二年4500元;
100M一年5000元二年9000元。
以上就是“2024年移动宽带包年多少钱 2024年移动宽带套餐价格表”全部介绍,因为每个地区移动宽带价格不相同,所以建议打算安装移动宽带的朋友们可以到当地的营业厅进行咨询最新价格情况。一般来说,我们需要根据家庭的使用情况来选择宽带套餐,这样使用起来才会顺畅,不会卡!
- 头条资讯
- 移动宽带一年多少钱
-
深圳移动FTTR套餐有哪些优势和弊端2025-02-26关键词: 深圳移动FTTR套餐 阅读(1185)
-
深圳联通FTTR套餐有哪些优势和弊端2025-02-26关键词: 深圳联通FTTR套餐 阅读(1091)
-
深圳电信FTTR套餐有哪些优势和弊端2025-02-26关键词: 深圳电信FTTR套餐 阅读(844)
-
北京电信FTTR宽带2025-02-13关键词: 阅读(553)
-
情人节送什么礼物好,来个手机靓号给Ta个惊喜2025-02-13关键词: 阅读(1789)
-
电信优享版49元套餐资费详情2025-02-13关键词: 电信新星卡 电信19元流量卡套餐 阅读(1903)
-
联通卡19元无限流量卡,真的有吗?2024-11-14关键词: 联通卡19元无限流量卡 阅读(9681)
-
如何查询手机号归属地-(在线查询)2024-11-08关键词: 阅读(3530)
-
2024北京电信宽带套餐价格表 北京电信宽带套餐价格表2024年2024-11-08关键词: 北京电信宽带 电信宽带办理电话 电信宽带套餐2024 阅读(12497)
-
哪个网站可以查手机运营商名称以及归属地2024-11-08关键词: 阅读(2287)
