新闻资讯
柳州中国电信飞young4G套餐(上网版)柳州电信套餐查询,柳州电信资费详情
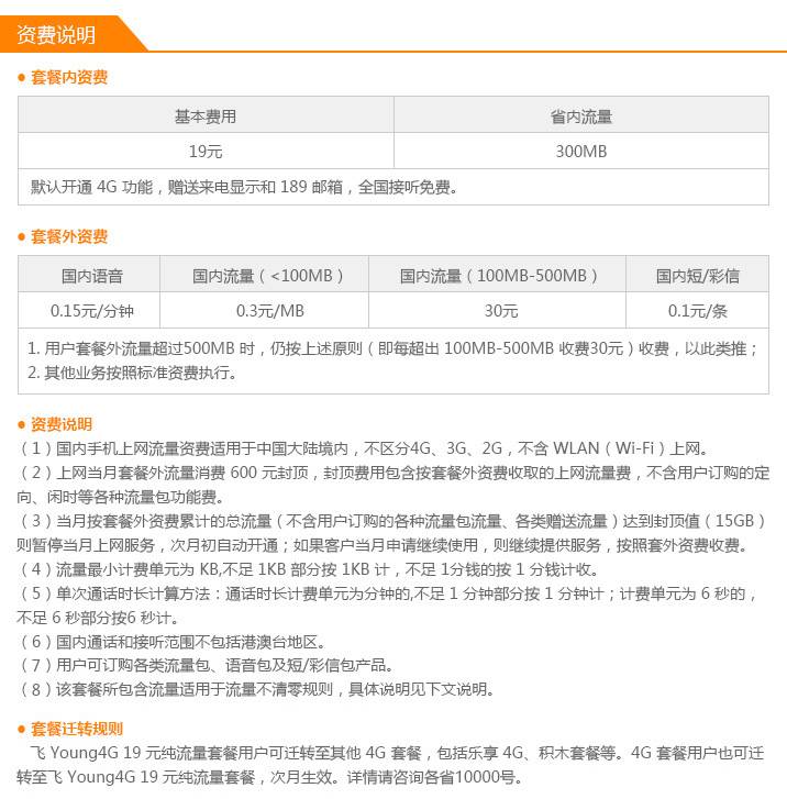
柳州中国电信飞young4G套餐(上网版)
每月19元起赠送来电显示和189邮箱,全国接听免费。



温馨提示:
1、甘肃的号卡目前仅可通过线上进行实名激活。
2、广东省用户在线上实名制开卡后,须在7天之内进行首话单激活,超过7天未进行首话单激活,需前往营业厅再次激活方能使用号卡。
3、目前仅支持海南、吉林、黑龙江、青海、广西、辽宁、湖北、甘肃、广东、云南、重庆、江苏、湖南、上海共14省用户办理,其他省份暂时不能办理此套餐,敬请期待!详情咨询当地10000号。
4、根据工信部及各地监管部门的实名制要求,请您发货后30天内进行激活操作,激活成功号卡方可使用;用户名下已经≥5张号卡,在任何渠道都不能办理激活。请登陆中国电信网上营业厅https://liuzhou.xuanxuanhao.com/进行激活,提交激活申请后,进入订单页面进行进度查询,或等待短信通知激活结果。若激活失败,有效时间内可重复进行激活操作。网上营业厅详细激活步骤参见本页面下方“激活步骤”。请您注意名下不要超过5张号卡,如有不符合“一证五号”规定且已支付成功订单,将不予发货,请等待系统为您退款,详见购买须知。
5、您购买飞Young 4G套餐时请注意3G手机仅可搭配3G卡使用,4G手机仅可搭配4G卡使用。
6、合约返费是否可抵扣靓号最低消费,以各省规则为准,详情咨询各省10000号。
7、请于购买次月月底前激活卡片,激活成功后,预存的话费直接充值到办理的号码中立即生效,因号码异常(过期未激活、欠费等)导致无法实施返赠的,请见谅。
- 头条资讯
- 柳州中国电信飞young4G套餐
- 柳州电信套餐查询
- 柳州电信资费详情
-
深圳移动FTTR套餐有哪些优势和弊端2025-02-26关键词: 深圳移动FTTR套餐 阅读(1225)
-
深圳联通FTTR套餐有哪些优势和弊端2025-02-26关键词: 深圳联通FTTR套餐 阅读(1127)
-
深圳电信FTTR套餐有哪些优势和弊端2025-02-26关键词: 深圳电信FTTR套餐 阅读(886)
-
北京电信FTTR宽带2025-02-13关键词: 阅读(583)
-
情人节送什么礼物好,来个手机靓号给Ta个惊喜2025-02-13关键词: 阅读(1861)
-
电信优享版49元套餐资费详情2025-02-13关键词: 电信新星卡 电信19元流量卡套餐 阅读(1950)
-
联通卡19元无限流量卡,真的有吗?2024-11-14关键词: 联通卡19元无限流量卡 阅读(9722)
-
如何查询手机号归属地-(在线查询)2024-11-08关键词: 阅读(3557)
-
2024北京电信宽带套餐价格表 北京电信宽带套餐价格表2024年2024-11-08关键词: 北京电信宽带 电信宽带办理电话 电信宽带套餐2024 阅读(12545)
-
哪个网站可以查手机运营商名称以及归属地2024-11-08关键词: 阅读(2324)
