新闻资讯
2024年吐鲁番电信套餐资费一览表
2024年吐鲁番电信套餐资费一览表
吐鲁番电信乐享4G资费套餐
套餐内容如下:
1:每月99元含(300分钟全国通话+1G全国流量+来电显示)
2:每月169元含(700分钟全国通话+2G全国流量+来电显示)
3:每月229元含(1500分钟全国通话+4G全国流量+来电显示)
4:每月299元含(3000分钟全国通话+4G全国流量+来电显示)
5:每月399元含(2000分钟全国通话+6G全国流量+来电显示)
6:每月499元含(3000分钟全国通话+6G全国流量+来电显示)
7:每月599元含(3000分钟全国通话+11G全国流量+来电显示)
8:全国接听免费,套餐超出部分(全国拨打电话一费制每分钟0.15元)
9:需新办卡号(全国无漫游费通用/套餐优惠资费2年/原资费套餐终生有效)
适合群体:全国所有电话及上网用户使用
吐鲁番电信个人定制4G套餐
每月14元起,全国无漫游,流量次月不清零
可选组合和资费说明如下:

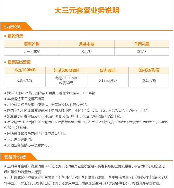
吐鲁番电信大三元套餐---每月3元起

- 头条资讯
- 电信套餐资费一览表
-
深圳移动FTTR套餐有哪些优势和弊端2025-02-26关键词: 深圳移动FTTR套餐 阅读(1195)
-
深圳联通FTTR套餐有哪些优势和弊端2025-02-26关键词: 深圳联通FTTR套餐 阅读(1101)
-
深圳电信FTTR套餐有哪些优势和弊端2025-02-26关键词: 深圳电信FTTR套餐 阅读(856)
-
北京电信FTTR宽带2025-02-13关键词: 阅读(559)
-
情人节送什么礼物好,来个手机靓号给Ta个惊喜2025-02-13关键词: 阅读(1802)
-
电信优享版49元套餐资费详情2025-02-13关键词: 电信新星卡 电信19元流量卡套餐 阅读(1912)
-
联通卡19元无限流量卡,真的有吗?2024-11-14关键词: 联通卡19元无限流量卡 阅读(9690)
-
如何查询手机号归属地-(在线查询)2024-11-08关键词: 阅读(3540)
-
2024北京电信宽带套餐价格表 北京电信宽带套餐价格表2024年2024-11-08关键词: 北京电信宽带 电信宽带办理电话 电信宽带套餐2024 阅读(12506)
-
哪个网站可以查手机运营商名称以及归属地2024-11-08关键词: 阅读(2295)
