新闻资讯
腾讯王卡被砍了,流量变少只有30GB
广州手机号码现在是移动互联网时代,对于很多人来说移动上网需求更大,在腾讯王卡的等等互联网上网套餐推出之后,流量上网的非常已经是大大的下降。

不知道大家现在使用的上网套餐是什么,互联网上网有腾讯王卡,阿里宝卡等等,流量上网费用都比较低。
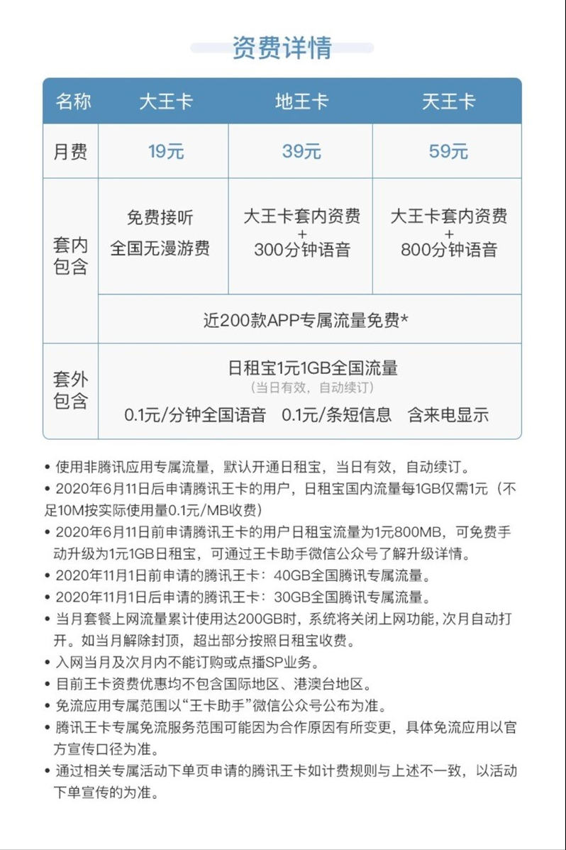
广州手机号码大家知道腾讯王卡上网套餐有40GB的全国腾讯专属流量,还有日租流量只要1元1GB,腾讯王卡有大王卡(19 元)、地王卡(39 元)、天王卡(59 元)三种套餐,套餐之间只有语音通话时间的区别。

不过腾讯王卡被砍了!40GB流量变30GB,根据新的腾讯王卡资费说明,在2020年11月1日后申请的腾讯王卡,只能享受30GB的全国腾讯专属流量,而2020年11月1日前申请的腾讯王卡,依然可以享受40GB全国腾讯专属流量。
也就是说之前每月有40GB的定向应用免流的流量,现在只有30GB的流量,流量降低了10G
- 头条资讯
- 腾讯王卡
-
深圳移动FTTR套餐有哪些优势和弊端2025-02-26关键词: 深圳移动FTTR套餐 阅读(1201)
-
深圳联通FTTR套餐有哪些优势和弊端2025-02-26关键词: 深圳联通FTTR套餐 阅读(1107)
-
深圳电信FTTR套餐有哪些优势和弊端2025-02-26关键词: 深圳电信FTTR套餐 阅读(864)
-
北京电信FTTR宽带2025-02-13关键词: 阅读(563)
-
情人节送什么礼物好,来个手机靓号给Ta个惊喜2025-02-13关键词: 阅读(1809)
-
电信优享版49元套餐资费详情2025-02-13关键词: 电信新星卡 电信19元流量卡套餐 阅读(1921)
-
联通卡19元无限流量卡,真的有吗?2024-11-14关键词: 联通卡19元无限流量卡 阅读(9697)
-
如何查询手机号归属地-(在线查询)2024-11-08关键词: 阅读(3544)
-
2024北京电信宽带套餐价格表 北京电信宽带套餐价格表2024年2024-11-08关键词: 北京电信宽带 电信宽带办理电话 电信宽带套餐2024 阅读(12518)
-
哪个网站可以查手机运营商名称以及归属地2024-11-08关键词: 阅读(2304)
