新闻资讯
5G作为中国“新基建”战略的七大支柱之一5G进校园,四大专网方案哪家强?
5G作为中国“新基建”战略的七大支柱之一,逐渐改变着社会的方方面面。随着5G的大规模商用和覆盖的完善,5G开始进入校园,推动智慧教育的发展、智慧校园的建设。
AR/VR教学、远程示教、巡检机器人、校园智感安防等智慧化应用改变了传统“教和学”的模式,改变了传统的校园管理模式,实现了对数字校园的赋能,主要体现在以下几个方面:数字校园将贯穿学生培养的全过程;数字校园将带来教学方式的改变;学生的知识传导将更具针对性,个性化教学的特色将更加鲜明;数字校园将推动学校精细化运营管理。
数字校园除了满足教学和校园管理的需求外,学校师生还希望可以通过普通手机无感访问校园内网的资源,如学校办公系统、学生在线学习系统、学生课程管理系统等,以提升师生的办公和学习效率,同时又可以访问互联网。其详细需求如下:签约的学校师生在一定范围内(如校园范围、城市范围等)通过5G校园专网在不需要配置APN/DNN或切换APN/DNN的情况下(下文中APN和DNN统一用DNN表示),既可以访问校园内网,又可以访问互联网;其他未签约5G校园专网的用户通过现有互联网方式访问校园内网;在没有5G网络时,可以通过4G网络访问校园内网;可以在异地漫游时按需实现对校园内网的访问。
5G校园专网方案及对比分析
四大专网方案介绍
校园专网相对于其他行业专网场景而言,具有一定的特殊性,主要体现在校园专网的用户多为to C类用户(学校教职工、学生等),有同时访问校园内网和互联网的诉求,且活动范围不固定,具备广域移动性特征。而其他行业专网主要面向生产设备、物联网终端等to B类用户,此类用户一般仅需访问企业内网,移动性不强,活动范围有限。
根据学校对5G专网的需求,基于目前3GPP的标准和运营商网络可以支持的能力,提出4个5G校园专网方案,分别是:专用DNN+路由器分流方案、通用DNN+ULCL(Uplink Classifier)方案、专用DNN+ULCL方案、通用DNN+专用DNN+ULCL方案。
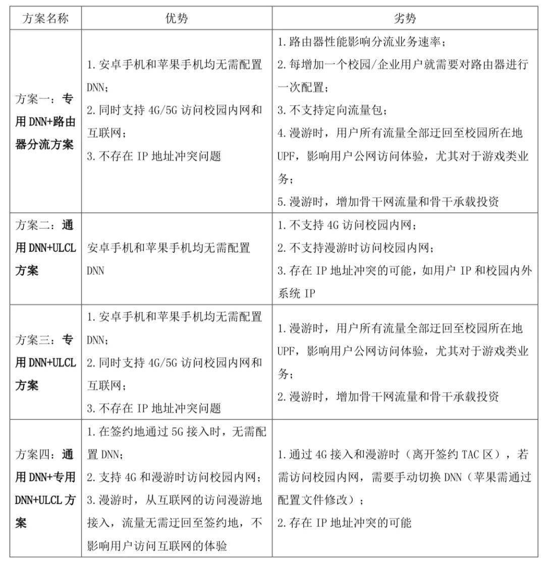
如表1所示,4种方案所采用的网络策略和所需的网络配置不尽相同,对终端的要求不同,方案实现的效果也有所差异。

表1 5G校园专网方案
AMF具备DNN纠错功能,无论是终端上配置的DNN、通用DNN还是专用DNN,AMF会根据用户在UDM中签约的DNN与终端请求消息中的DNN进行匹配,若匹配成功,则使用终端配置的DNN;否则AMF将执行DNN纠错功能,DNN纠错功能可以配置为签约的default DNN优先、仅local DNN、local DNN优先等3种策略,3种策略实现的功能如下。
签约default DNN优先:AMF首先判断是否存在签约default DNN,若存在,则使用default DNN作为终端的DNN;若不存在签约的default DNN,则判断AMF配置的local DNN是否在终端签约的DNN列表中,转入仅local DNN纠错策略。
仅local DNN:判断AMF配置的local DNN是否在终端签约的DNN列表中,若在,则使用AMF本地配置的local DNN;若不在,则AMF拒绝终端请求流程,拒绝终端接入。
local DNN优先:判断AMF配置的local DNN是否在终端签约的DNN列表中,若在,则使用AMF本地配置的local DNN;若不在,则判断是否存在签约default DNN,若不存在签约default DNN,则在签约的DNN列表中随机选择一个DNN,若存在签约default DNN,则使用签约的default DNN。
方案对比
通过用户对手机操作的便利性、是否支持4G/5G同时访问、是否支持漫游、用户的业务体验保障等维度对上述4种方案进行分析,在目前的技术条件下,其优劣势对比如表2所示。

表2 5G校园专网方案对比分析
推荐的校园专网方案
通过对以上4个校园专网方案优缺点的分析,推荐方案四作为校园专网的首选方案,该方案最大程度保证了校园专网用户(尤其是外地学生)漫游时访问互联网的业务体验,仅在需要访问校园内网时手动切换DNN。
组网架构
5G校园专网的用户为公众用户,因此校园专网方案需基于运营商to C网络进行搭建,校园师生的to C手机卡在UDM或PCF上进行专网签约,通过地市to C UPF为校园专网用户提供校园内网访问服务。省会大网to C UPF作为本方案的主锚点和互联网出口,地市to C UPF作为ULCL UPF(兼做辅锚点)负责校园专网用户的数据分流。校园专网组网架构如图1所示。

图1 校园专网组网架构
业务规划
对于用户来说,校园专网能满足3类业务:一是在UDM上同时签约通用DNN和校园专网DNN;二是在PCF上签约校园分流业务策略,PCF配置分流策略使能的TAC list;三是校园专网TAC list列表范围可以规划为整个城市范围(不建议规划校园物理范围的TAC)。
对于普通用户来说,仅在UDM上签约通用DNN,通过to C大网UPF访问互联网,不能访问校园内网。
网络规划
本方案采用同时签约(通用DNN+专用DNN)+ULCL分流方式。
以运营商to C大网UPF作为ULCL分流的主锚点,以地市to C UPF或校园专用UPF作为ULCL UPF,并兼做辅锚点UPF,对校园专网用户的数据进行分流,若校园专网用户访问校园内网,则通过地市UPF或校园专用UPF与校园内网之间的N6接口实现;若校园专网用户访问互联网,则数据流量通过地市UPF或校园专用UPF的N9接口送至to C 大网UPF,再通过to C大网UPF的N6接口送至互联网。
地市to C UPF或校园专用UPF需要经防火墙隔离后,才能通过专线连接至校园内网,以保障运营商5G网络的安全。
校园专网场景
● 用户在签约地通过5G访问校园内网
签约了校园专网分流策略的用户无论在城市的哪个TAC区接入,PCF都会基于用户签约+实时位置而触发分流策略,SMF支持根据用户激活的DNN和位置信息选择ULCL UPF并触发创建ULCL流程,给ULCL UPF下发ULCL规则,ULCL UPF根据SMF下发的分流规则进行规则匹配和数据分流。并根据用户数据的目的IP+port号或DNS策略进行数据分流,对于访问校园内网的数据,通过辅锚点的N6接口送至校园内网;对于访问互联网的数据,通过ULCL UPF的N9接口送至主锚点UPF,通过主锚点UPF的N6接口送至互联网。
● 用户在签约地通过4G访问校园内网
由于4G网络不支持ULCL策略,不能通过手机携带的通用DNN访问校园内网。
因此,需要在手机上对DNN进行设置,把手机的DNN由通用DNN修改为校园专网DNN。安卓手机DNN的修改较为简单,按照规则配置即可,IOS手机不支持直接修改DNN,需要通过其他方法进行修改。
●漫游场景
当校园专网用户漫游至其他地区(不在签约的TAC list区域),需要访问互联网时,由于手机携带的DNN为通用DNN,因此可以正常通过漫游地的to C大网UPF直接访问互联网,流量无需全部迂回至签约地。
当用户需要访问校园内网时,同样需要对手机的DNN配置进行修改,把手机的DNN由通用DNN修改为校园专网DNN。安卓手机DNN的修改较为简单,按照规则配置即可,IOS手机不支持直接修改DNN,需要通过其他方法进行修改。
方案价值和效果
本方案支持校园专网用户通过4G或5G对校园内网的访问、支持漫游时对校园内网的访问,方案实施后可以达到如下效果。
一是校园专网用户在签约地通过5G网络接入时,安卓和苹果手机均不需要修改手机配置的DNN即可无感知访问校园内网或互联网。
二是专网用户在签约地通过4G接入或漫游(无论通过4G或5G接入)时,若需要访问校园内网,则需要手工切换手机配置的DNN。
三是专网用户漫游时,可通过漫游地的UPF正常访问互联网,流量无需迂回至签约地,保障了用户访问互联网的体验(尤其是游戏类低时延业务的体验)。
智慧校园和智慧教育的发展离不开5G校园专网的建设,校园专网满足了教职工和学生对信息获取方式的便利性诉求,改变了传统的通过PC端固定访问校园教学系统、教学资源的模式,让5G真正融入到学校的教学和管理环节。
5G时代的到来,为智慧校园建设提供了可靠的网络基础,将进一步推动优质教育资源共享,提高学校信息技术应用水平,提升教学质量和校园管理效能。同时,基于5G网络环境的智慧校园为学习者提供了知识获取的新方式、新途径、新模式,将加速数字教育的普及和推广。
- 头条资讯
-
深圳移动FTTR套餐有哪些优势和弊端2025-02-26关键词: 深圳移动FTTR套餐 阅读(1195)
-
深圳联通FTTR套餐有哪些优势和弊端2025-02-26关键词: 深圳联通FTTR套餐 阅读(1101)
-
深圳电信FTTR套餐有哪些优势和弊端2025-02-26关键词: 深圳电信FTTR套餐 阅读(856)
-
北京电信FTTR宽带2025-02-13关键词: 阅读(559)
-
情人节送什么礼物好,来个手机靓号给Ta个惊喜2025-02-13关键词: 阅读(1802)
-
电信优享版49元套餐资费详情2025-02-13关键词: 电信新星卡 电信19元流量卡套餐 阅读(1912)
-
联通卡19元无限流量卡,真的有吗?2024-11-14关键词: 联通卡19元无限流量卡 阅读(9691)
-
如何查询手机号归属地-(在线查询)2024-11-08关键词: 阅读(3540)
-
2024北京电信宽带套餐价格表 北京电信宽带套餐价格表2024年2024-11-08关键词: 北京电信宽带 电信宽带办理电话 电信宽带套餐2024 阅读(12507)
-
哪个网站可以查手机运营商名称以及归属地2024-11-08关键词: 阅读(2296)
