新闻资讯
2024年海西电信资费套餐一览表-海西电信乐享4G套餐
2024年海西电信资费套餐一览表-海西电信乐享4G套餐
海西电信乐享4G套餐

电信乐享4G套餐档位共10种,其中包括:
59元套餐,含国内流量500M,国内通话时长100分钟;
79元套餐,含国内流量700M,国内通话时长200分钟;
99元套餐,含国内流量1G,国内通话时长300分钟;
129元套餐,含国内流量1G,国内通话时长500分钟;
169元套餐,含国内流量2G,国内通话时长700分钟;
199元套餐,含国内流量3G,国内通话时长700分钟;
229元套餐,含国内流量4G,国内流量时长700分钟;
299元套餐,含国内流量4G,国内通话1500分钟;
399元套餐,含国内流量6G,国内通话时长2000分钟;
599元套餐,含国内流量11G,国内通话时长3000分钟;
999元套餐,含国内流量9.9G,国内通话时长9999分钟。
海西电信大三元套餐---每月3元起


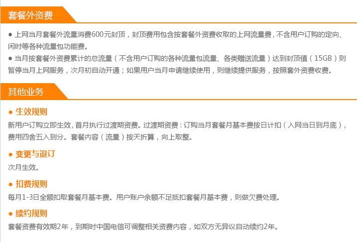
海西电信飞young4G套餐(上网版)
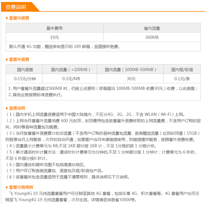
每月19元起赠送来电显示和189邮箱,全国接听免费。

- 头条资讯
- 电信资费套餐一览表
-
深圳移动FTTR套餐有哪些优势和弊端2025-02-26关键词: 深圳移动FTTR套餐 阅读(1193)
-
深圳联通FTTR套餐有哪些优势和弊端2025-02-26关键词: 深圳联通FTTR套餐 阅读(1099)
-
深圳电信FTTR套餐有哪些优势和弊端2025-02-26关键词: 深圳电信FTTR套餐 阅读(851)
-
北京电信FTTR宽带2025-02-13关键词: 阅读(558)
-
情人节送什么礼物好,来个手机靓号给Ta个惊喜2025-02-13关键词: 阅读(1793)
-
电信优享版49元套餐资费详情2025-02-13关键词: 电信新星卡 电信19元流量卡套餐 阅读(1909)
-
联通卡19元无限流量卡,真的有吗?2024-11-14关键词: 联通卡19元无限流量卡 阅读(9688)
-
如何查询手机号归属地-(在线查询)2024-11-08关键词: 阅读(3538)
-
2024北京电信宽带套餐价格表 北京电信宽带套餐价格表2024年2024-11-08关键词: 北京电信宽带 电信宽带办理电话 电信宽带套餐2024 阅读(12503)
-
哪个网站可以查手机运营商名称以及归属地2024-11-08关键词: 阅读(2294)
